2022年松江区助推高质量发展专项资金申报的通知
为助企纾困,推动区域高质量发展,根据《松江区助推高质量发展专项资金管理办法》,现启动2022年松江区助推高质量发展专项资金的申报工作。
一、申报对象
在松江区依法注册登记、经营状态正常、信用记录良好的法人和非法人组织等单位。
二、申报条件
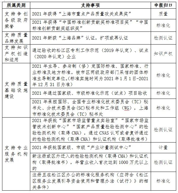
本次申报为《松江区助推高质量发展专项资金管理办法》中的以下支持事项,其他支持事项具体申报时间另行通知。

特别说明:根据区财政产业政策资金管理要求,符合多项支持事项条件的最多享受2项支持事项,请一次合并申报。
三、申报时间及步骤
1.在线申报。2022年8月31日前用法人一证通登录“松江区产业发展专项资金监管平台”(网址https://zwdt.sh.gov.cn/qykj/shell_oc_sj/developmentFunds),在“政策专栏-科技政策-支持争创各级政府荣誉”中找到“2022年松江区助推高质量发展专项资金”,点击“立即申报”,提交在线申请并上传相关申报材料。
登陆后请完善相关基本信息,需由街、镇、开发区审核通过后才能提交项目。
填写申报时,项目名称按照“(申报归口)+单位名称”格式命名,例:(质量、知识产权)某某有限公司。
2.街镇审核。所属镇、街道和经开区将在平台中进行审核,审核通过后请自行联系所属街镇(经开区)经济管理部门,领取书面《松江区产业政策补贴项目街镇(开发区)初审意见表》。
3.报送纸质材料。2022年9月16日前将纸质申报材料加盖公章,按照申报归口(每个归口一份)装订成册交至松江区市场监管局对应归口科室(详见咨询方式和材料报送地址)。纸质材料需与网上申报材料保持一致。
四、申报材料(按照以下顺序装订)
1.《松江区助推高质量发展专项资金申请表》;
2.《松江区产业政策补贴项目街镇(开发区)初审意见表》
3.《松江区产业政策补贴企业绩效目标承诺书》;
4.企业营业执照或机构法人证明复印件;
5.银行开户行许可证复印件(如有);
6.上一年度完税证明;
7.最新信用报告;
8.具体支持事项所需的个性申报材料。
五、咨询方式和材料报送地址
质量:王老师 37615327 松江区文诚路69号407室;
知识产权:朱老师 37615274 松江区文诚路69号305室;
标准化:肖老师 37615304 松江区文诚路69号415室;
检测认证:符老师 37615314 松江区文诚路69号413室;
计量:沈老师 37615291 松江区文诚路69号414室。
六、申报培训
区市场监管局将于近期组织线上培训,对相关政策和平台操作进行培训答疑,具体培训时间将另行通知。
扫描下方二维码

获取申报通知和附件材料